【香港疫情雅思,香港雅思一般几点就可以出成绩】
啊?雅思考试费用又涨了?
港澳台地区雅思学术类考试费用调整情况中国香港学术类雅思考试费调整为 2,500元港币,相比之前上涨 120元港币。中国澳门学术类雅思考试费调整为 2 ,830元港币,相比之前上涨 150元港币。中国台湾学术类雅思考试费调整为 7,700元新台币 ,相比之前上涨 200元新台币 。

中国香港自2024年4月1日起,学术类雅思考试费用调整为2,500港币 ,较此前上涨120港币,折合人民币约为2267元。中国澳门自2024年4月1日起,学术类雅思考试费用调整为2 ,830港币,较此前上涨150港币,折合人民币约为25616元。

台湾地区学术类雅思考试费调整为7 ,700元新台币,较之前上涨200元新台币 。调整范围与影响仅学术类考试费用变动:港澳台地区的生活技能类、转考费 、复议费等其他类别考试费用未调整。

考研失败、雅思取消!她如何抗住压力,3月申请依然成功被梦校录取?_百度...
突发困境:考研成绩不理想,雅思考试因疫情取消无法刷分,原计划冲刺的香港岭南大学金融专业(雅思要求5分)申请受阻。抗住压力的关键策略选校定位精准尊重意愿与评估竞争力:Z同学对教育专业感兴趣 ,但教育学对本科专业背景和教育经验有要求,其竞争力较弱;而银行和税务实习经历为金融学申请加分 。
月18日:首考,报名纸笔考试 ,总分5,最低小分5,虽达心理预期 ,但距梦校标准有差距,不过为二次屠鸭增添信心。3月22日:二战报名机考,成绩为7 ,最低小分5。机考需多熟悉打字快捷功能键和highlight方式,不过机考听力语速似乎较快,习惯即听即写的人考试时会稍匆忙 。
最终GPA提升至5/0 ,同时考出TOEFL 10GMAT 710的成绩。关键经验:明确目标:确定留学后,以“吃苦”心态投入长期准备,将压力转化为动力。专业选取:询问在美国生活的阿姨后,选取喜欢的市场营销专业 ,避免因外界因素动摇 。

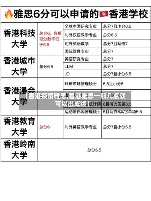
建议收藏:23Fall香港八大硕士申请语言要求攻略
〖壹〗 、港校接受的语言考试类型 雅思 所有港校均接受雅思成绩,是主流语言考试之一。托福 港校普遍接受托福成绩,录取时与雅思同等对待 ,部分专业对托福要求可能低于雅思。例外:香港浸会大学MSc in Mathematical Finance和Master of Education专业不接受托福成绩。
〖贰〗、港校23Fall授课型硕士申请语言要求整体情况为:接受雅思、托福 、大学英语六级、英语专业四级/八级考试、线上语言考试等成绩,部分情况可豁免,一般需同时递交合格语言成绩 ,各学校和专业有不同具体要求 。 以下是详细介绍:港校接受的语言考试类型 雅思IELTS:基本上所有港校都接受雅思成绩。
〖叁〗 、香港教育大学申请时间:11月14日开放申请,基本时间在11月14日到明年2月24日。语言要求:接受托福、雅思、GCSE/GCE 、大学六级成绩 。托福最低80,雅思最低0 ,六级成绩最低430。
〖肆〗、GPA要求:85分以上。语言成绩:雅思0分以上 。特点:文科专业录取规模较小,竞争激烈。香港城市大学、香港浸会大学、香港理工大学 、香港岭南大学、香港教育大学 院校倾向:内地双非以上院校学生均可申请,且态度友好。GPA要求:80分以上 。语言成绩:雅思0-5分(岭南大学和教育大学可接受0分)。
〖伍〗、fall香港大学法学院LLM专业申请要求汇总如下:申请时间2023年2月28日结束申请 ,共设两个轮次。语言要求 除普通法专业要求雅思总分5(单项无明确要求)外,其余LLM专业普遍要求雅思总分0,且单项不低于5 。未提及托福或其他语言考试要求,建议以雅思成绩为主。
〖陆〗 、港校23Fall语言要求整体呈现严格化趋势 ,部分专业设置小分限制且需提前规划考试时间,申请时必须提交合格语言成绩,热门专业建议9月前考出成绩。
港科大、港理工接受多邻国!这些成绩可以替代雅思!
〖壹〗 、香港科技大学和香港理工大学接受多邻国英语考试105分的成绩替代雅思成绩。以下是这两所学校及其他部分香港高校因疫情放宽的语言成绩要求:香港科技大学 最低英语要求:托福80分/雅思5分 ,小分不低于5分 。
〖贰〗、除香港理工大学外,香港前八名院校中还有香港中文大学、香港科技大学 、香港城市大学接受线上语言成绩,但各校在接受范围、专业限制及附加要求上存在差异。具体如下:香港中文大学政策调整时间:2022年12月1日更新规则 ,明确接受线上语言成绩。
〖叁〗、线上英语成绩可申请香港中文大学:所有专业都可以接受托福家考 、雅思indicator、雅思online、GMAT线上考试成绩 。香港科技大学:接受雅思家考、雅思indicator以及多邻国考试成绩。香港城市大学:除了以下专业以外,全部接受雅思家考 、雅思indicator。
发表评论